Â齫ºúÁË2

ÐÂÎÅÖÐÐÄ
School Announcements
nyba

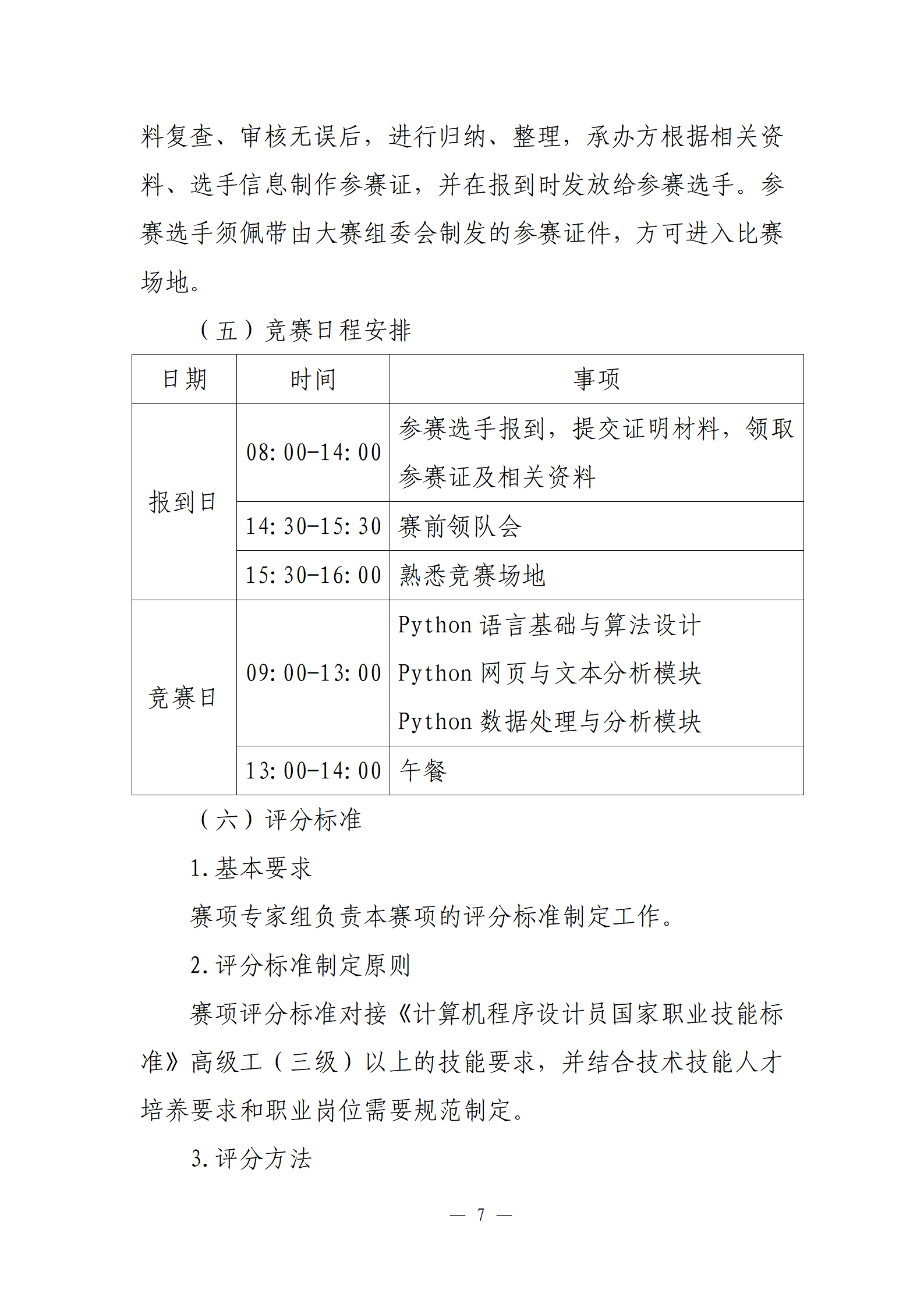
¹ØÓÚ¾ÙÐÐ2024ÄêÌìÏÂÐÐÒµÖ°ÒµÊÖÒÕ¾ºÈüµÚÁù½ìÌìϵç×ÓÐÅÏ¢·þÎñÒµÖ°ÒµÊÖÒÕ¾ºÈüÅÌËã»ú³ÌÐòÉè¼ÆÔ±S£¨PythonÆ«Ïò£©ÈüÏî¹ã¶«Ê¡Ñ¡°ÎÈüµÄ֪ͨ

Ðû²¼Ê±¼ä£º£º2024-09-20 µã»÷Êý£º£º

Â齫ºúÁË2(ÖйúÓÎ)¹Ù·½ÍøÕ¾ - IOS/°²×¿Í¨Óðæ/ÊÖ»úAPPÏÂÔØ

F15B179B8F1B2C27BFEC4AE6BF0_6FEA30E7_470D5

62D7790DB3B6ED994979FEC8E9C_019DD33C_3A7A5

6C44041ED36F47A073C6AFB4B6B_84F017BB_44C65

A9C48351668108D53FB0B8029A3_8FF68866_47102

2ACED55FE3615BBA604D7F073A4_682A3FD8_3705E

B1641A4D4B44D7F6A5701228182_1E9E730C_44946

EB8CEA9455611FA6D5BE27739DF_FC89B906_36200

F141C20201FC8A1004E4857BA1D_B9877E8D_431F5

99CE5AF200C6E610E612E2F2778_37A458DB_46717

4463F58373045545F9B29154D3D_C6114446_259A4

ÉÏÒ»Ìõ£º£º¹ØÓÚ¾ÙÐÐ2024ÄêÉç»áÅàѵÆÀ¼Û×éÖ¯Ö°ÒµÊÖÒÕÆ·¼¶È϶¨¿¼ÆÀÔ±Åàѵ°àµÄ֪ͨ ÏÂÒ»Ìõ£º£º¹ØÓÚµÚÊ®Æß½ì¡°ÌôÕ½±­¡±Ê¡ÈüÍÆ¼öÏîÄ¿Ãûµ¥µÄ¹«Ê¾

¡¾¹Ø±Õ¡¿

רÌâµ¼º½
¡¾ÍøÕ¾µØÍ¼¡¿